永利23411集团
学校主页
English
首页
永利概况
部门简介
历史沿革
现任领导
机构设置
委员会
宣传视频
师资队伍
教授
副教授
讲师
助教
专职公体教师
党建工作
组织机构
工作动态
专题学习
工会工作
体育俱乐部
俱乐部教学
研究生教学
网上课程
精品课程
永利集团
硕士招生
硕士培养
运动队招生
体育科研
课题立项
学术成果
科研获奖
运动竞赛
高水平运动队
普通生运动队
校内竞赛
首页新闻
荣誉殿堂
西电全国荣誉
西电省内荣誉
西电校内荣誉
规章制度
人才招聘
下载专区
下载专区
教学科研用表
人事服务信息
网上课程
场馆管理
场馆介绍
管理规定
场馆申请
规章制度
位置:
首页
>
规章制度
> 正文
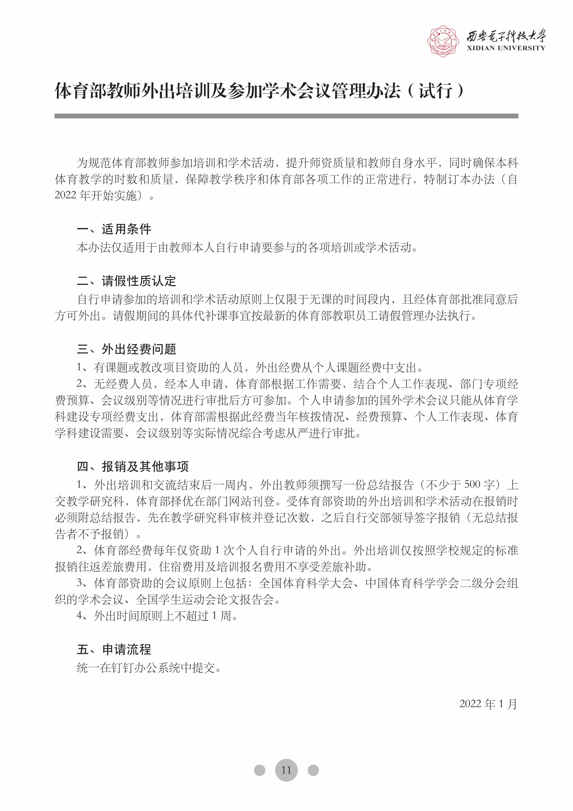
永利23411集团教师外出培训及参加学术会议管理办法(试行)
来源:
时间:
2022-11-06
点击数:
上一条:
永利23411集团教工业务提高器材使用管理办法(试行)
下一条:
永利23411集团教师国内及出国访学相关规定