(通讯员 齐欣 张莹)4月19日上午,永利yl23411集团第三届体育文化节开幕式暨“产业·创新数码杯”2017年永利yl23411集团第三十九届运动会在西电南校区北操场隆重举行。校长郑晓静院士,副校长杨银堂,总会计师刘延平,校长助理姚波、张赟等出席开幕式。开幕式由副校长李建东主持。党委副书记、纪委书记蒋舜浩和赞助单位创新数码股份有限公司副总经理梁建康分别为本次活动致开幕辞和贺词。
本届体育文化节将以“凝心聚力、追赶超越、争创一流”为主题,将各类校园体育活动贯穿全年。运动会是体育文化节的首个重大活动,是集中展示西电师生精神面貌和运动水平的盛会。本届运动会设立了田径和趣味2大项,94个小项的比赛,参与开幕式和比赛的师生共计约1万人,创历史新高。
开幕式表演异彩纷呈,各方阵展现独特魅力。计算机学院的键盘方阵创意无限;物理与光电学院的鼓点激情昂扬;人文学院的服装色彩斑斓;软件学院的向日葵朝气蓬勃;空间科学与技术学院的“嫦娥”莲步轻踱;国际教育学院的各国学生热情洋溢。外国语学院在没有音乐的情况下,舞蹈步伐一致,真正的做到了音乐在心中!随后,最为壮观炫美的大型文体表演开始了。5000名大二学生组成的广播体操队列迅速而有序地跑入场地,他们整齐划一的广播体操撼动人心。之后的大型文体表演“舞动青春·奔向一流”,400名青春活力的我校女大学生化身为足球、篮球宝贝,欢快的跑向操场中央,跳起青春洋溢的舞步!健美操队员的出场迎来了阵阵欢呼,舞动的节奏,飞扬的激情,跳出了不一样的青春年华。600名大学生组成的活力操团队表达了对母校的美好祝愿:2017,大美西电!最后所有方阵一齐组成巨大的五环,烟花伴随着歌声美丽绽放!全场热情欢呼,尽情享受着这属于每位西电人的盛会。








开幕式表演结束后,运动员和裁判员代表分别宣誓,校长郑晓静院士宣布第三届体育文化节开幕、第三十九届运动会比赛开始。音乐响彻全场,运动员们做着热身运动,各个比赛场地热闹非凡。听着优美的旋律,整个心里都明媚起来,就算是突如其来的一场雨也没能浇灭师生们心中的热火。运动健儿们奋力拼搏,身旁的同伴为其加油喝彩,不管结果怎样,荣誉永远属于你们!


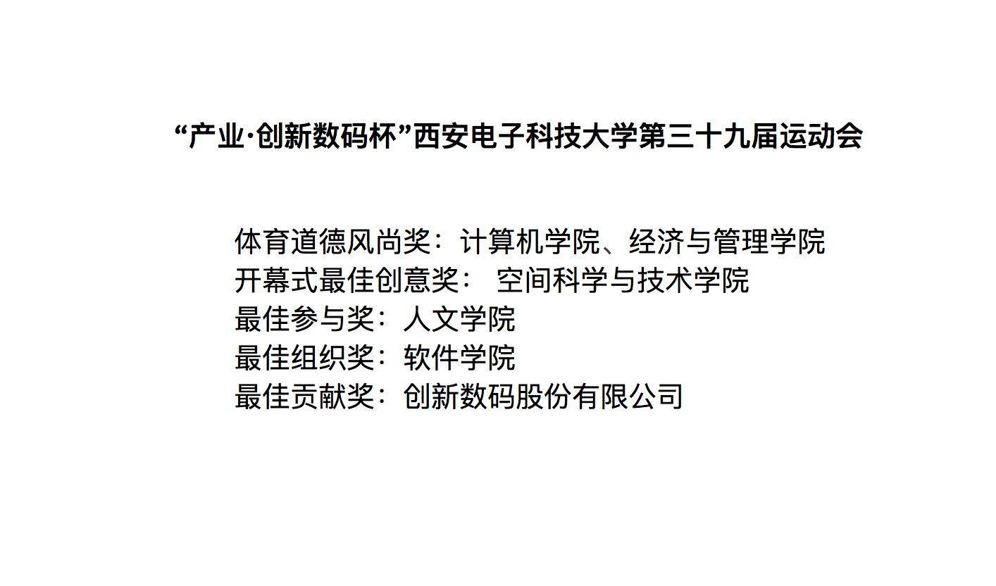
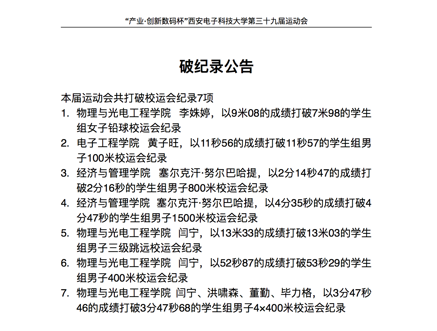
经过两天激烈的比赛,最终物理与光电工程学院获得学生组团体第一名,通信工程学院获得第二名,机电工程学院获得第三名。计算机学院与经济管理学院获得了体育道德风尚奖。另有7项校运会纪录被打破。副校长李建东和校工会常务副主席柏昌利分别为获奖单位颁奖,永利23411集团部长于少勇宣布第39届运动会圆满闭幕。
以下为获奖情况



